Problem Solving with Algorithms

728x90
반응형

docs.oracle.com/en/java/javase/index.html

 

Java Platform, Standard Edition Documentation - Releases

Java Platform, Standard Edition documentation, current and previous releases

docs.oracle.com

 

 

공식 튜토리얼이지만 JDK 8 기준이다.

docs.oracle.com/javase/tutorial/collections/index.html

 

Trail: Collections (The Java™ Tutorials)

The Java Tutorials have been written for JDK 8. Examples and practices described in this page don't take advantage of improvements introduced in later releases and might use technology no longer available. See Java Language Changes for a summary of updated

docs.oracle.com

 

 

 

 

www.javatpoint.com/collections-in-java

 

Collections in Java - javatpoint

Collections in java or collection framework in java with List, Set, Queue and Map implementation, hierarchy and methods of Java Collections framework, ArrayList, LinkedList, HashSet, LinkedHashSet, TreeSet, HashMap, LinkedHashMap, TreeMap, PriorityQueue, A

www.javatpoint.com

 

 

 

 

 

www.geeksforgeeks.org/collections-in-java-2/

 

Collections in Java - GeeksforGeeks

A Computer Science portal for geeks. It contains well written, well thought and well explained computer science and programming articles, quizzes and practice/competitive programming/company interview Questions.

www.geeksforgeeks.org

 

 

 

 

 

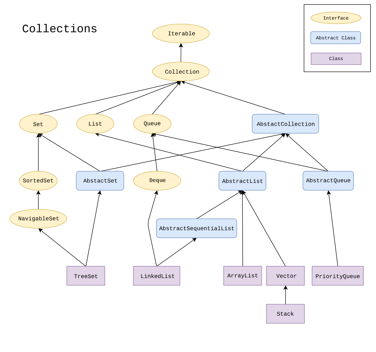
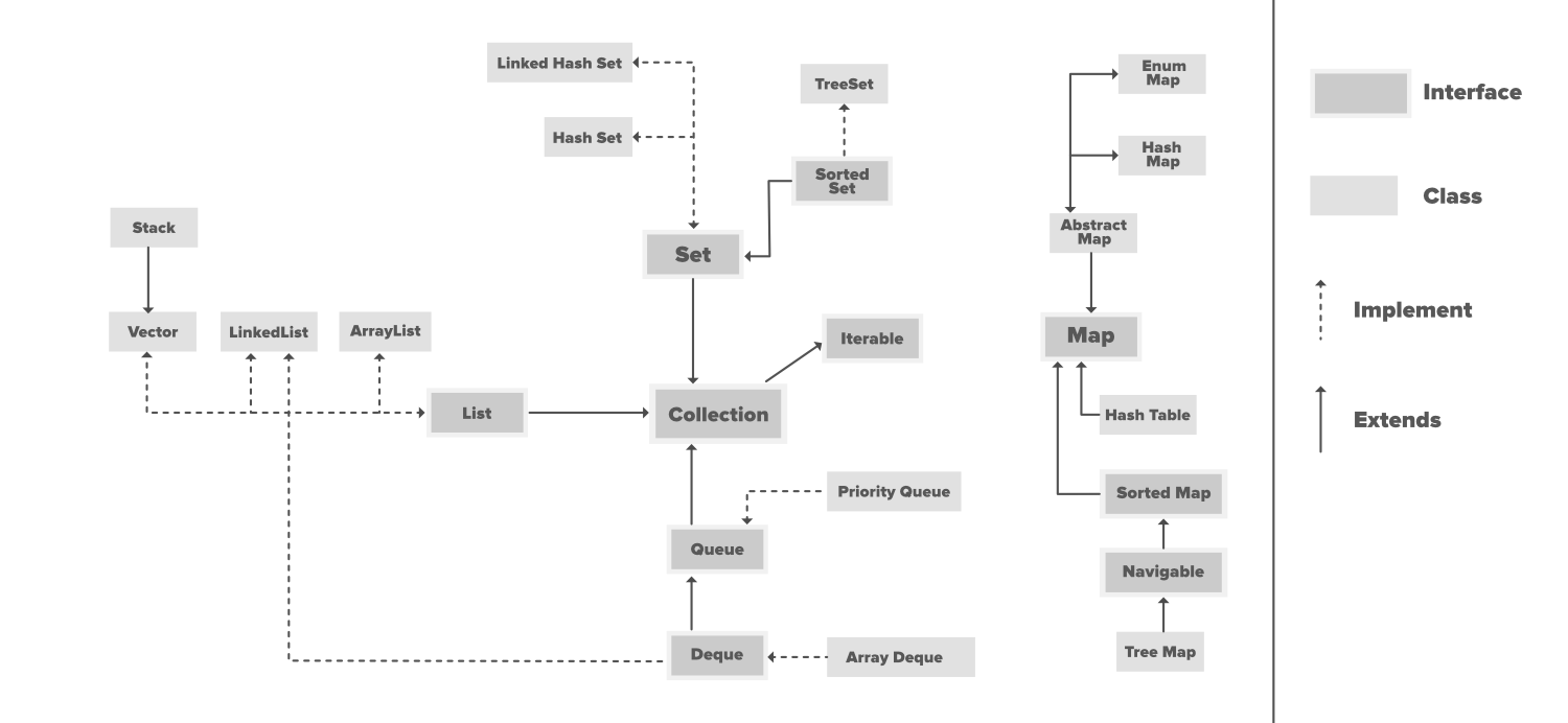
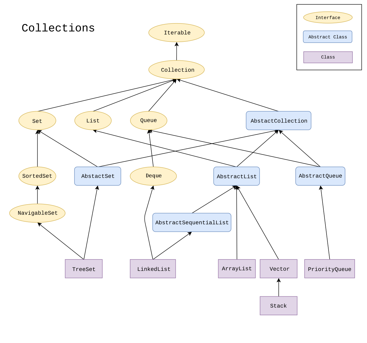
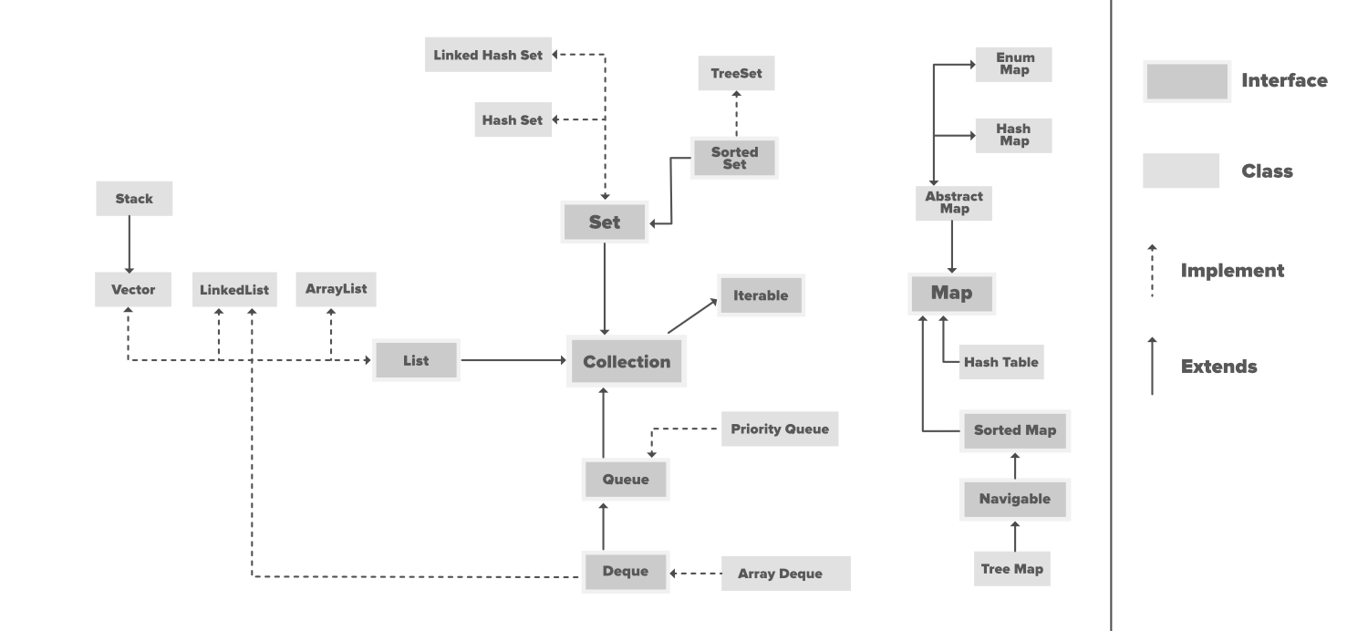
en.wikipedia.org/wiki/Java_collections_framework

 

Java collections framework - Wikipedia

From Wikipedia, the free encyclopedia Jump to navigation Jump to search java.util.Collection class and interface hierarchy Java's java.util.Map class and interface hierarchy The Java collections framework is a set of classes and interfaces that implement c

en.wikipedia.org

728x90
반응형
반응형

공유하기

facebook twitter kakaoTalk kakaostory naver band
250x250